手机版中文版English
产品中心
ZYV3通用变频器
点击次数:5608
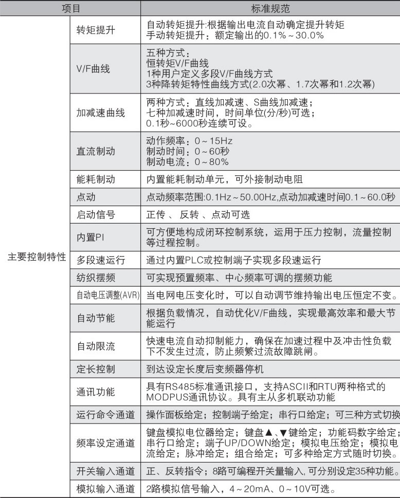
ZYV3系列变频器是本公司采用全新理念自主研发的高性能变频器。该变频器采用独特的控制方式实现了高转矩、高精度、宽调速、低噪音的驱动;具有超出同类产品的优越性能,实用的PID调节、简易PLC、灵活的输入输出端子、参数在线修改、自识别信号传输故障、停电和停机参数存储、定长控制、摆频控制、主辅给定控制、现场总线控制等一系列实用先进的运行、控制功能、为设备制造和终端客户在调速、节能、保护、自动控制等方面提供了集成度极高的一体化解决方案,对降低系统采购和运营成本,提高系统可靠性具有极大的价值。
■ 高过载能力:G型 180% 3min;P型 150% 2min
■ 最高输出频率可达500Hz
■ 恒转矩曲线、降转矩曲线等多种V/F曲线方式,更好的适应不同工况
■ 有S曲线加减速控制,运行更加平稳
■ 具备AVR自动稳压功能
■ 可拆卸操作键盘,最远可直接移至5m距离有效控制
■ 具备简易PLC功能最多可实现8个段数自定义
■ 具有跳跃、摆频等功能更好的适应纺织机械
■ 支持频率脉冲给定(选配)
■ 支持RS485通讯
99草草国产熟女视频在线99草草国产熟女视频在线99草草国产熟女视频在线